学校首页
部门首页
部门简介
规章制度
新闻动态
师德师风
通知公告
教师培训
教师资格
x
青年导师
当前位置:
首页
>>
教师培训
>>
青年导师
青年导师
10
2026-03
关于提交2025-2026学年第二学期青年教师导师制材料的通
03
2025-09
关于提交2025-2026学年第一学期青年教师导师制材料的通知
05
2025-03
2024-2025学年第二学期提交青年教师导师制材料通知
04
2023-03
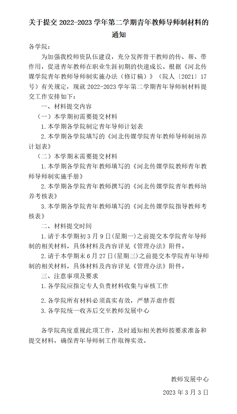
2022-2023学年第二学期提交青年教师导师制材料通知
07
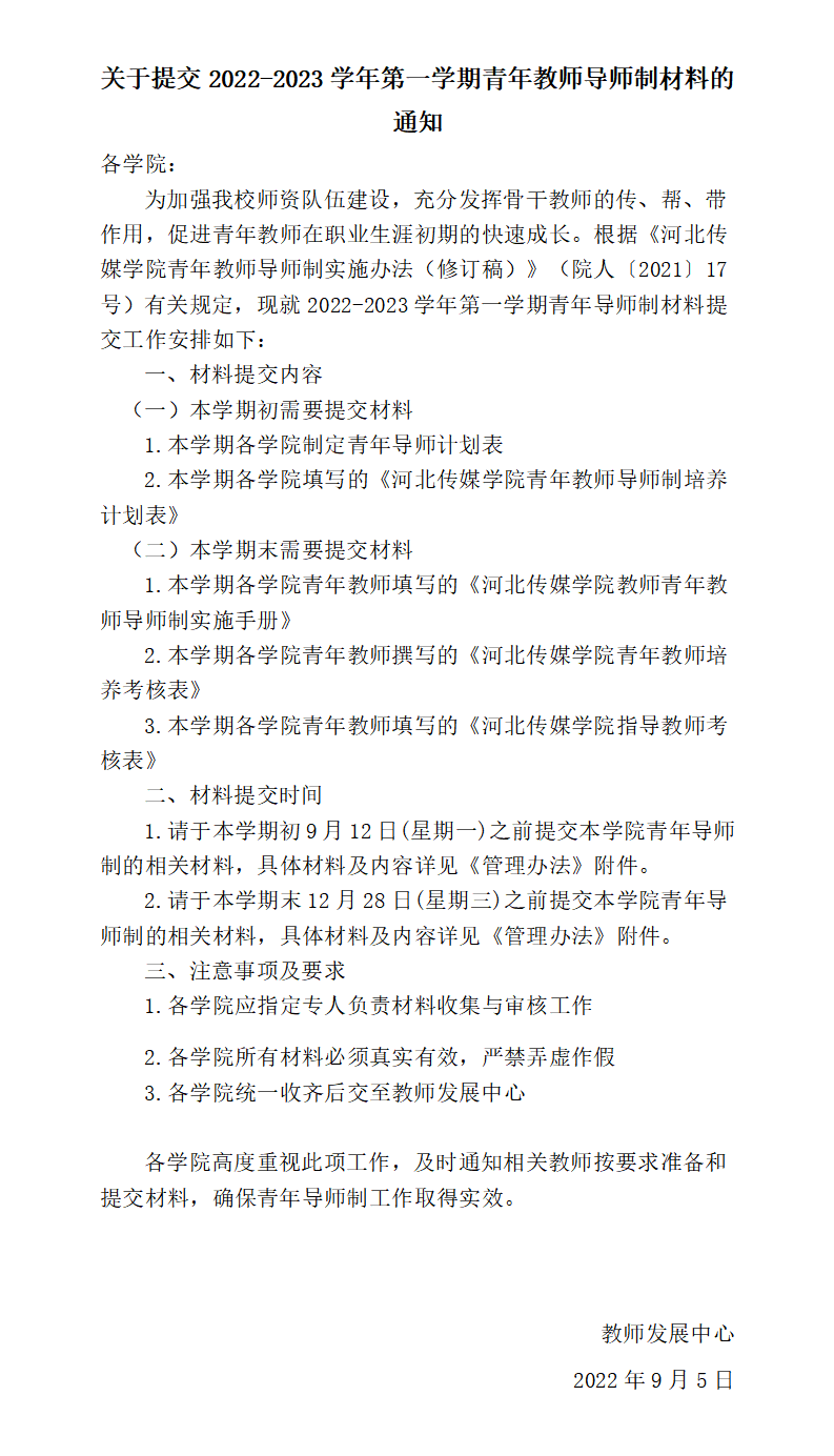
2022-09
2022-2023学年第一学期提交青年教师导师制材料通知