学校首页
部门首页
部门简介
规章制度
新闻动态
师德师风
通知公告
教师培训
教师资格
x
通知公告
当前位置:
首页
>>
通知公告
通知公告
20
2025-11
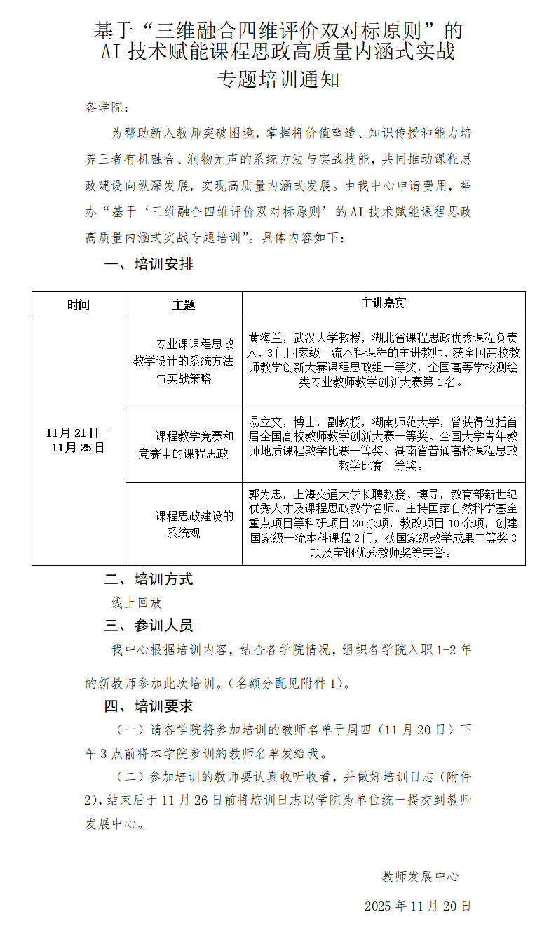
基于“三维融合四维评价双对标原则”的AI技术赋能课程思政高质量内涵式实战专题培训通知
11
2025-11
OBE体系新建•AI教学新篇:OBE教学体系全流程智能化升级研修营通知
10
2025-11
关于举办《OBE教学设计》专题培训的通知
04
2025-11
规范引领·AI驱动高校科研设计优化、数据分析及论文写作全流程实战工作坊通知
30
2025-10
数智时代“教师教学创新大赛竞赛实战破局阶作品研磨”实操工作坊通知
23
2025-10
河北传媒学院2025-2026学年新教职工研习营入职开班仪式暨制度培训的通知
16
2025-10
关于组织我校青年教师观摩第三批教学公开示范课的通知
15
2025-10
关于组织我校新教师参加《为师·为范·为时代铸魂:新时代传媒教师师德坐标》的通知
10
2025-10
高质量发展下的OBE三大核心内容设计实操及持续改进教改策略实施工作坊的通知
22
2025-09
关于组织我校骨干教师参加“数智赋能高校智慧课程建设案例解析与AI智能体实战应用工作坊”的通知
17
2025-09
关于组织我校骨干教师参加“数字化赋能教师发展,人工智能助力教育变革”的通知
05
2025-09
关于组织我校青年教师参加第十一届“筑基提效 教技锤炼”AI赋能的培训通知
30
2025-08
教师节公益直播—第五届高校教师创新比赛分享会
11
2025-06
关于组织河北传媒学院2025年教师网络在线学习中心选课的通知
04
2025-06
关于组织我校骨干教师参加线上《教育数字化战略下的智慧课程建设与创新应用》高级研修班通知
关于组织我校骨干教师参加线上 《教育数字化战略下的智慧课程建设与创新应用》高级研修班通知 各学院: 为帮助我校骨干教师加强智慧课程建设与创新应用方面的能力,经学校同意,我中心申请费用,...
1
2
3
...
5
»
➤
共 5 页 67 条记录,每页显示 15 条。