学校首页
部门首页
部门简介
规章制度
新闻动态
师德师风
通知公告
教师培训
教师资格
x
通知公告
当前位置:
首页
>>
通知公告
部门简介
规章制度
新闻动态
师德师风
通知公告
教师培训
教师资格
资源链接
联系我们
banner
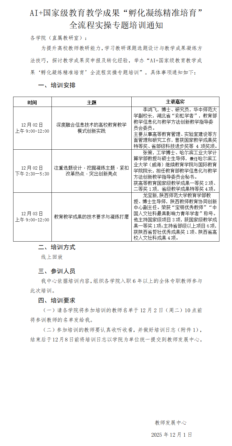
AI+国家级教育教学成果“孵化凝练精准培育”全流程实操专题培训通知
发布时间:2025年12月01日 发布人:教师发展中心
AI+国家级教育教学成果“孵化凝练精准培育”全流程实操专题培训通知